【特設サイト】社会保険適用拡大
厚生労働省は、社会保険適用拡大特設サイトをリニューアルし、社会保険(厚生年金保険や健康保険といった被用者保険)の適用拡大について、より分かりやすく情報を提供するコンテンツを公開しました。
令和7年年金制度改正の内容を反映し、新たに適用拡大の対象となる事業所や対象者について周知したり、社内準備の進め方や加入によるメリットなどを、事業主や人事労務担当者が理解しやすいサイトになっています。
【主な掲載コンテンツ】
・ 事業主・人事労務担当者向け
「社会保険加入対象者の範囲が拡大されるのをご存じですか?」(チラシ)
「社会保険適用拡大ガイドブック」
「社会保険適用拡大のこんなとき!どうする?手引き」
・ 従業員向け
「社会保険加入のメリット」(チラシ)
「社会保険加入を考える3ステップ」(チラシ)
「社会保険加入に関するQA集」(チラシ)
・ 社会保険適用拡大に関する解説動画(ショート動画、5分動画)
社会保険適用拡大特設サイト

クリックすると、サイトに移動します。
出典
—————————————————————————-
厚生労働省
https://www.mhlw.go.jp/stf/tekiyoukakudai_00005.html
https://www.mhlw.go.jp/tekiyoukakudai/
—————————————————————————–
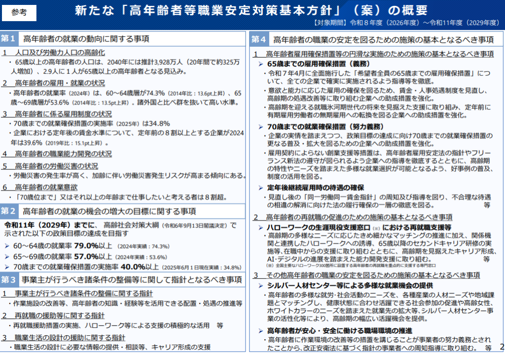
【新たに策定】高年齢者等職業安定対策基本方針
厚生労働省から、令和8年~令和11年度の4年間にわたる高年齢者の就業機会の増大に関する目標を設定するとともに、高年齢者等の職業の安定に関する施策の基本等を示した新たな「高年齢者等職業安定対策基本方針(*)」の策定が、公表されました。
この基本方針に沿って、今後の高年齢者の職業の安定に関する施策が展開されます。
(*)高年齢者等雇用安定法第6条第1項に基づき、厚生労働大臣が、人口や高齢化の推移、高年齢者の雇用・就業の状況等を踏まえ、就業率等の今後の高年齢者の就業機会の増大に関する目標を設定して、高年齢者等の職業の安定に関する施策の基本等を策定するもの。

出典
—————————————————————————-
厚生労働省
https://www.mhlw.go.jp/stf/newpage_71908.html
https://www.mhlw.go.jp/content/11703000/001683310.pdf
—————————————————————————–
🔒今週の会員限定記事
【人事労務実例】高年齢者の働き方
【オンラインイベント】物流における労働問題を考える
ここからは正会員限定ページです。正会員はログインしてご覧ください。